Safe 360—Emergency and safety App
A human-centered safety experience that empowers users to get help instantly and feel supported in high-stress moments
CONTEXT AND MOTIVATION
THE MAIN PROBLEM
People don’t just need a tool to call for help… they need an interface that guides them calmly and clearly through the worst moments
USER RESEARCH






COMPETITIVE RESEARCH
DISCOVERING THE CHALLENGES
High cognitive load during emergencies
Users freeze, forget steps, and feel overwhelmed—traditional navigation fails in these moments
Slow access to emergency actions
SOS features in most phones are hidden or involve multiple taps and confirmations
Lack of real-time assurance
Users weren’t sure if their alert sent, who received it, or if help was on the way
Poor adaptability
Low lighting, shaking hands, or noisy environments made normal phone interaction harder
AIM AND GOALS
Design a safety experience that eliminates thinking, reduces panic, and helps users get help instantly and confidently
TURNING INSIGHTS INTO IDEAS
PERSONA DEVELOPMENT
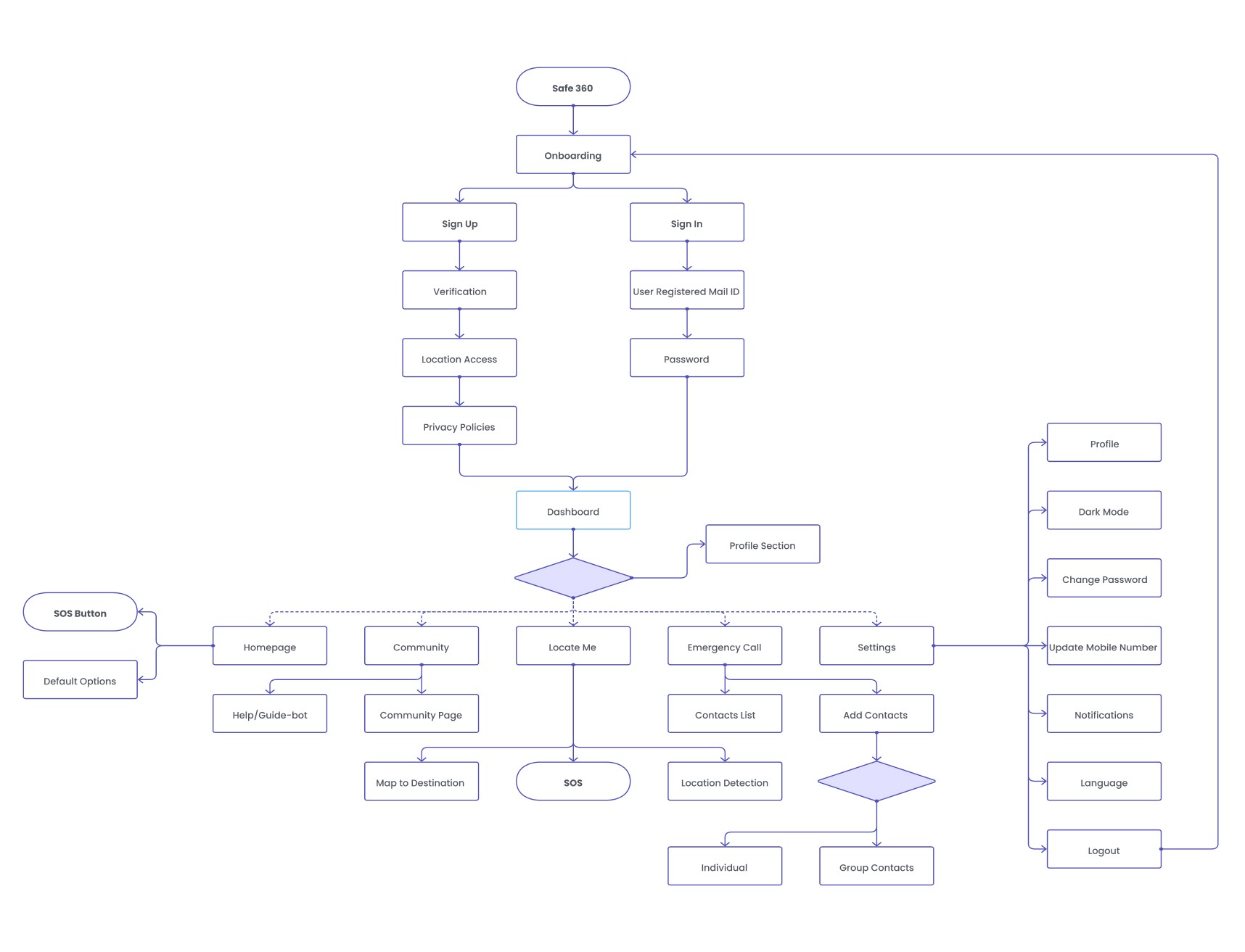
INFORMATION ARCHITECTURE
UI DESIGN
HomeScreen
This serves as the primary interface, offering users the ability to quickly
request immediate assistance by pressing the dedicated SOS button.
Maps (Locate Me)
Users can quickly check their location, assess nearby safety, and connect with local emergency services like police or fire stations.
Emergency Contacts
TESTING AND FEEDBACK
ITERATIONS BASED ON FEEDBACK
Fixed screen consistency across the app for enhanced usability and visual appeal. Instead of a pure white background, we went with a little blend, which improved the overall visual appeal. Users felt the buttons were outdated, which was revamped and fixed in the iterations.













